Passage 3 Frame LOD Bug
Solved
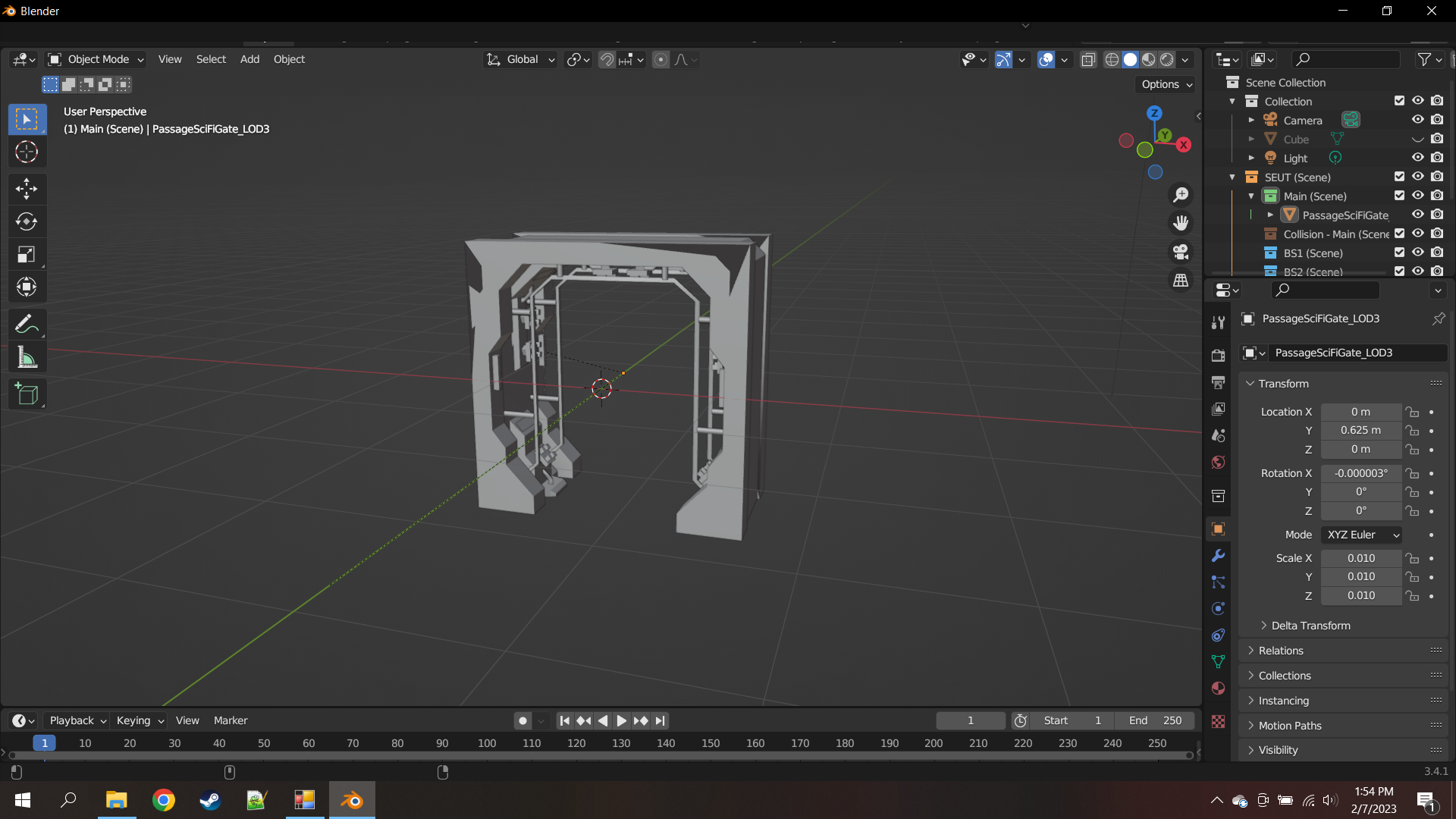
Hello, I recently came across an issue related to one of the Passage 3 Frame's LODs. I've discovered that the 3rd LOD model looks broken. The screenshots I've given show the model in Blender and in game. Playing on low graphics makes this issue most noticeable.
You can't vote. Please authorize!
You can't vote. Please authorize!
You can't vote. Please authorize!
Hello, Randy,
thank you for letting us know.
Issues was successfully reproduced and put into our internal system.
Kind Regards
Keen Software House: QA Department
Hello, Randy,
thank you for letting us know.
Issues was successfully reproduced and put into our internal system.
Kind Regards
Keen Software House: QA Department
Hello Engineer,
We’re pleased to inform you that this issue has been resolved in version 205.
As such, we’ll be closing this thread.
If you encounter any other issues with the game, please don’t hesitate to start a new thread here on the forum—we’re always happy to assist!
Happy engineering!
Kind regards,
Keen Software House - QA Department
Hello Engineer,
We’re pleased to inform you that this issue has been resolved in version 205.
As such, we’ll be closing this thread.
If you encounter any other issues with the game, please don’t hesitate to start a new thread here on the forum—we’re always happy to assist!
Happy engineering!
Kind regards,
Keen Software House - QA Department
Replies have been locked on this page!